各班级:
根据《黄色直播
“十佳先进班集体”评选办法》的规定,现将2018年 “校级先进班集体”评审相关工作通知如下:先进班集体和十佳大学生的申报已经截止,请递交了先进班集体申请表的班级于本周五(10月18日)中午12:30到9D202会议室参加学院先进班集体评审(地点如有更改则另行通知),具体要求如下:
(1)评审形式:组织候选班级公开演讲展示,候选班集体代表人(不超过3人,最少1人)公开演讲。
(2)评审参加人员:参加校级先进班集体评审的候选班级代表。
(3)评审要求:
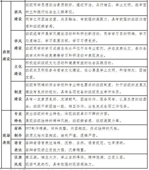
A、候选班集体代表进行演讲展示(结合PPT或视频,PPT请在周四晚上发送至邮箱[email protected])。候选班集体代表人发言,内容以展示班集体的特色为主,突出班级凝聚力与取得的成绩。(标准见附件1)
B、演讲展示合计时间不得少于5分钟,不得超过6分钟。
C、演讲展示要求着装整齐。
D、最终学院六个先进班集体荣誉称号名额在评审后由学院讨论决定,其中排名第一的班级代表学院参加校级“十佳班集体”评选,剩余五个班级推选为校级先进班集体候选。
附件1:先进班集体评审指标

*院级评审不要求着正装,着装整齐即可。
*本指标体系仅做评审打分参考指标,候选班级可结合班级实际进行相关内容的展示。